中国政府网
云南省政府网
大理州人民政府
繁
个人中心
无障碍
长者助手
网站支持IPv6
搜一搜
首页
县政府
政务公开
政务服务
政民互动
跳菜南涧
专题专栏
您当前的位置:
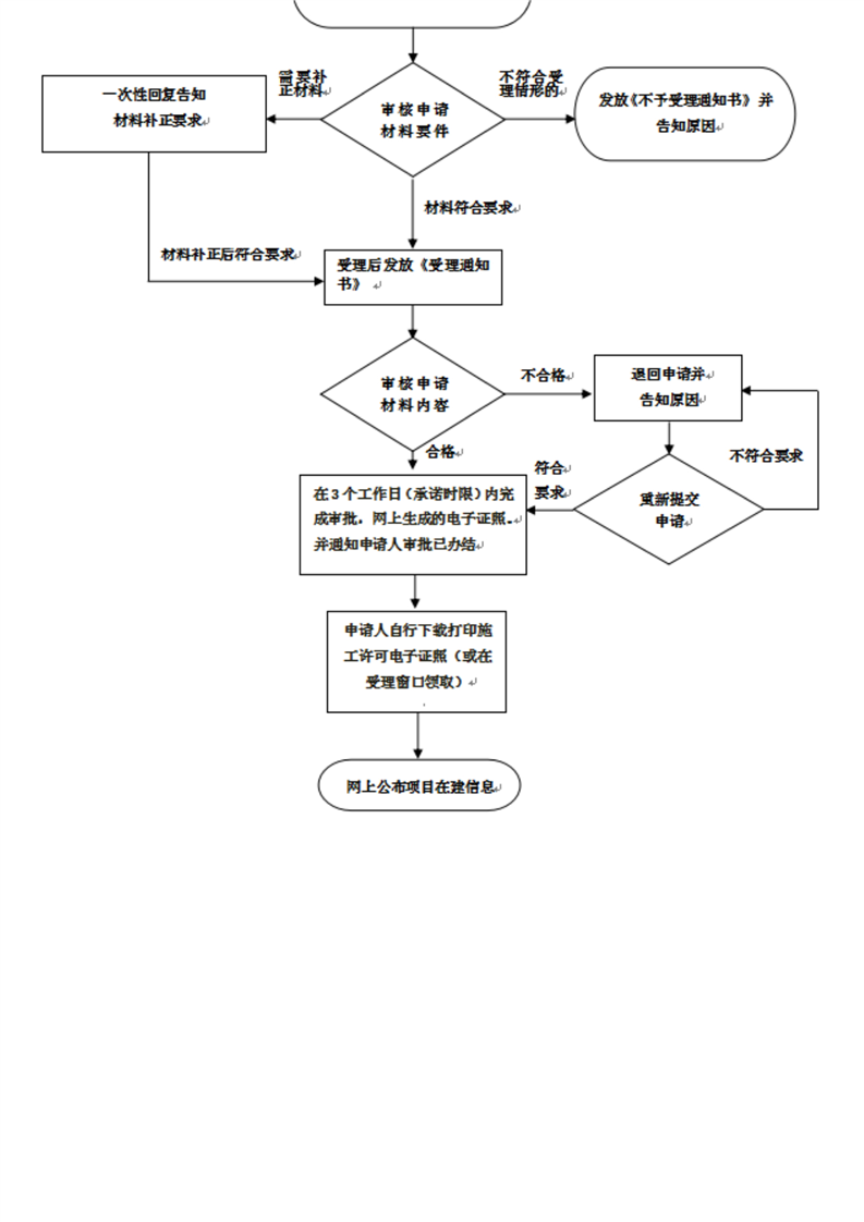
建筑工程施工许可证核发(新办申请)办事指南
来源:
发布时间:
浏览量:
字号:【
大
中
小
】
相关附件
收藏
【
打印
】
扫一扫在手机打开当前页
相关信息